Welcome to CytoLNCPred

A webserver for predicting Cytoplasm localised RNA

Image Description

Reference: Choudhury S, Mehta NK , Raghava GPS (2024). “CytoLNCpred: A computational method for predicting cytoplasm associated long non-coding RNAs in 15 cell-lines.” Frontiers in Bioinformatics, Sec. RNA Bioinformatics, 5 (2025): 1585794.

Cell-line specific prediction of subcellular localization for lncRNA

This tool has been developed to predict the localization of each mRNA sequence within a cell, where users are allowed to paste or upload a file with multiple nucleotide sequences and each sequence would be the predicted according to the model.
For more information, visit : Help


Type or paste nucleotide sequence(s) in single letter code (in FASTA format):

    

OR   Submit sequence file:  
Choose Cell-Line:  

Choose Probability Threshold For Model:  

    

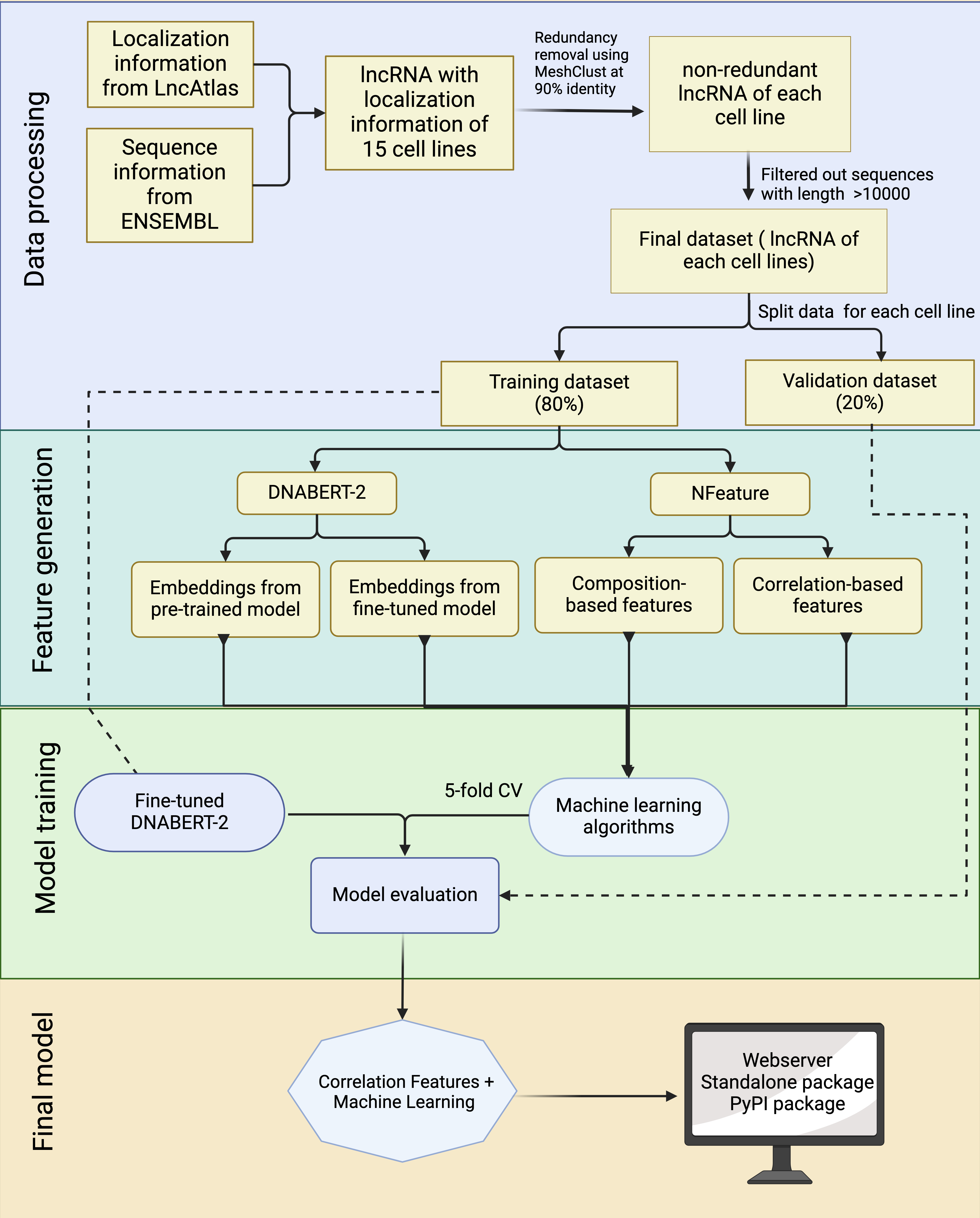
Overall architecture - CytoLNCpred

CytoLNCpred is a cell-line specific classifier that is designed to predict whether a lncRNA will localize to the nucleus or cytoplasm. Internally, CytoLNCpred utilizes a large language model (DNABERT-2) to generate embeddings and use the embeddings to make predictions using a transformer-based model. The DNABERT-2 model is initially fine-tuned on our training dataset, before using it to make predictions.
The overall architecture of CytoLNCpred is depicted below.

Downloads - CytoLNCpred

All relevant resources pertaining to CytoLNCpred is available for download.

Dataset and Standalone

Training Dataset
Validation Dataset
Standalone

Important links

GitHub
PyPI Repository

Team

Help page - CytoLNCpred

This webserver has been designed to facilitate research on lncRNA subcellular localization specific to the A549 cell-line. aid in determining the expression level of genes at different stage of development and under different environmental conditions. The primary goal of this server is to predict location of mRNA transcripts. The webserver takes mRNA sequences as input, generates features, and finally deploys machine learning algorithm to make a prediction. This module allows the user to predict the location of mRNA in different cell organelles such as nucleus, cytosol, endoplasmic reticulum, ribosome, exosomes and cell membrane. User may submit a single nucleotide or multiple nucleotides in fasta format. User can select the predict module by clicking the menu item provided in the home page. This page provides a brief overview on how to use the server and interpret the output.